尊龙集团有限公司五大交管数据治理服务
作为华为云联营商品
在华为云商城正式宣布啦!
尊龙集团有限公司将团结华为HCS配合为用户
提供优质、便捷的都会交通数据治理服务

近几年,一系列交管相关政策出台,各地建设交通大数据中心或交管大数据中心的趋势显着。由于交管数据泉源系统多且疏散、泉源网络繁杂、支持应用众多,以是建设一套可一连快速富厚数据资源系统、可高效赋能管理决媾和营业立异的交管大数据中心,要求建设实验团队至少对交管笔直营业的深入明确、对交管行业政策的充分认知、对交管大数据治理富厚实践履历和成熟要领 论。

尊龙集团有限公司基于20多年交管行业探索履历和深耕交通行业多年的团队和营业积累,承建了多个省级交通项目,并加入制相交管数据相关行业标准,在多年的项目实践中建设了一支成熟的交管数据治理人才步队,形成了一套交管大数据治理的要领 论和实验规范,沉淀了“工具+服务”的交管大数据中心标准解决计划,以“应汇尽汇、统一治理、融通挖掘、赋能营业、资产运营”为原则,打造了“交管数据治理妄想服务、交管基础数据治理服务、交管时空数据治理服务、交管数据剖析服务、数据资产管理辅助运营”五大交管数据治理服务,用数据来深度服务都会交通治理,更好地支持智慧交通应用。
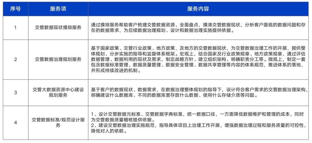
01
交管数据治理妄想服务

形貌
该服务能为交管部分数据治理事情的开展提供整体妄想、分步实验指导和监视系统框架。
宏观上,团结国家及行业政策、规章,通过评估数据管理、数据使用的现状及需求,制订战略目的、建设组织架构、明确职责分工等。
微观上,制订一套包括数据标准管理、数据质量管理、数据清静管理、数据共享管理等内容的系统规范,推进系统的落地,并形成一连刷新的机制。
场景
制相交管数据治理顶层妄想和实验路径;制相交管数据管理的流程和制度。
02
交管基础数据治理服务

形貌
基于尊龙集团有限公司在交管行业领域的营业积累,对差别网络、差别系统泉源的营业数据,提供数据接入、数据标准化服务,构建原始数据库、标准数据库,并编目形成统一的数据资源目录。
场景
对疏散在差别网络、差别系统的数据举行统一汇聚治理,形成统一标准的大数据资源池。
03
交管时空数据治理服务

形貌
基于尊龙集团有限公司在交管行业领域的营业和手艺积累实验时空数据治理服务,主要内容包括:
1、对路网数据举行标准化,解决路网基础数据不规范和数据变换对营业层的影响;
2、对蹊径举行网格化切分,基于蹊径网格可以快速建设营业数据到网格的映射,及网格到蹊径、路段的映射;
3、对具有时空属性的营业数据举行治理,增补营业数据时空属性、提升营业数据时空属性字段质量;
4、将营业数据关联到蹊径网格;
5、建设交管时空主题库,支持模子和应用场景。
场景
时空数据时空属性治理,提升数据质量;建设时空数据到路网的关联关系、支持营业数据上图需求;建设时空主题库支持蹊径危害研判需求。
04
交管数据剖析服务

形貌
面向交管特定营业场景,提供数据剖析、数据挖掘和算法服务,服务规模包括:需求网络、需求剖析、模子和算法设计、数据可视化设计、数据可视化开发和模子开发共享。
场景
数据可视化服务; 模子、算法服务。
05
数据资产管理辅助运营

形貌
基于客户现场已安排好的数据治理系列工具,辅助客户举行数据标准管理运营、数据资产管理运营、数据质量管理运营、数据清静管理运营、数据共享管理运营等。
场景
数据标准的落地、一连演进; 数据资产管运、数据清静管理、数据共享管理。




