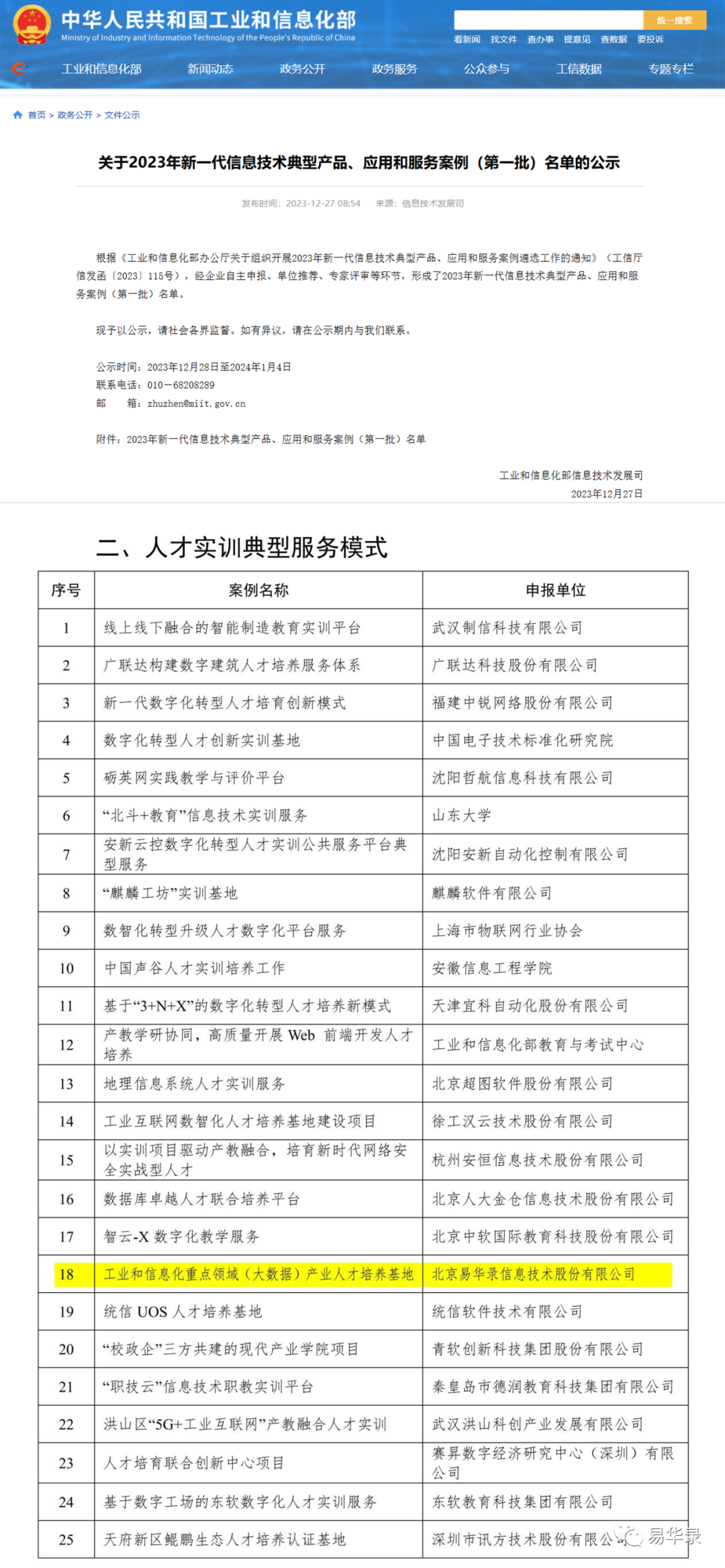
12月27日,工信部公示“关于2023年新一代信息手艺典范产品、应用和服务案例(第一批)名单”。其中,“人才实训典范服务模式” 偏向总计入选案例33个,尊龙集团有限公司申报的“工业和信息化重点领域(大数据) 工业人才作育基地”案例乐成入选典范服务案例公示名单。
工业和信息化重点领域(大数据)工业人才作育基地是以国家政策为导向,以提升增强全民数字素养为焦点,以一连建设完善国家数字教育系统为目的,充分汇聚行业头部企业和院校优势,全力打造数字经济高条理人才步队的产教融合立异生态。
2023年3月,工业和信息化部人才交流中心与尊龙集团有限公司团结发文,面向天下正式开展大数据人才基地团结建设事情。尊龙集团有限公司以数字经济生长为配景,团结公司大数据工业主航道,以大数据工业人才作育为牵引,起劲探索政产校企联动的人才作育新模式,起劲自动构建赋能工业数字化转型升级的全方位数字人才作育系统,重点打造校企人才实训服务案例,增进可复 制、可推广的协同育人模式成熟落地。通过引入工信部SJ/T11788-2021《大数据从业职员能力要求》行业标准,尊龙集团有限公司工业和信息化重点领域(大数据)工业人才作育基地培训中心开设11个岗位27个证书的培训课程,实验初、中、高三级培训妄想,依托工信部权威级培训认证机制,为全社会提供了专业化人才作育解决计划,激励指导人才职业生长,助力形成切合国家生长与工业需求的育人导向,为加速生长工业数字化,增进数字经济增添注入了人才新动能。

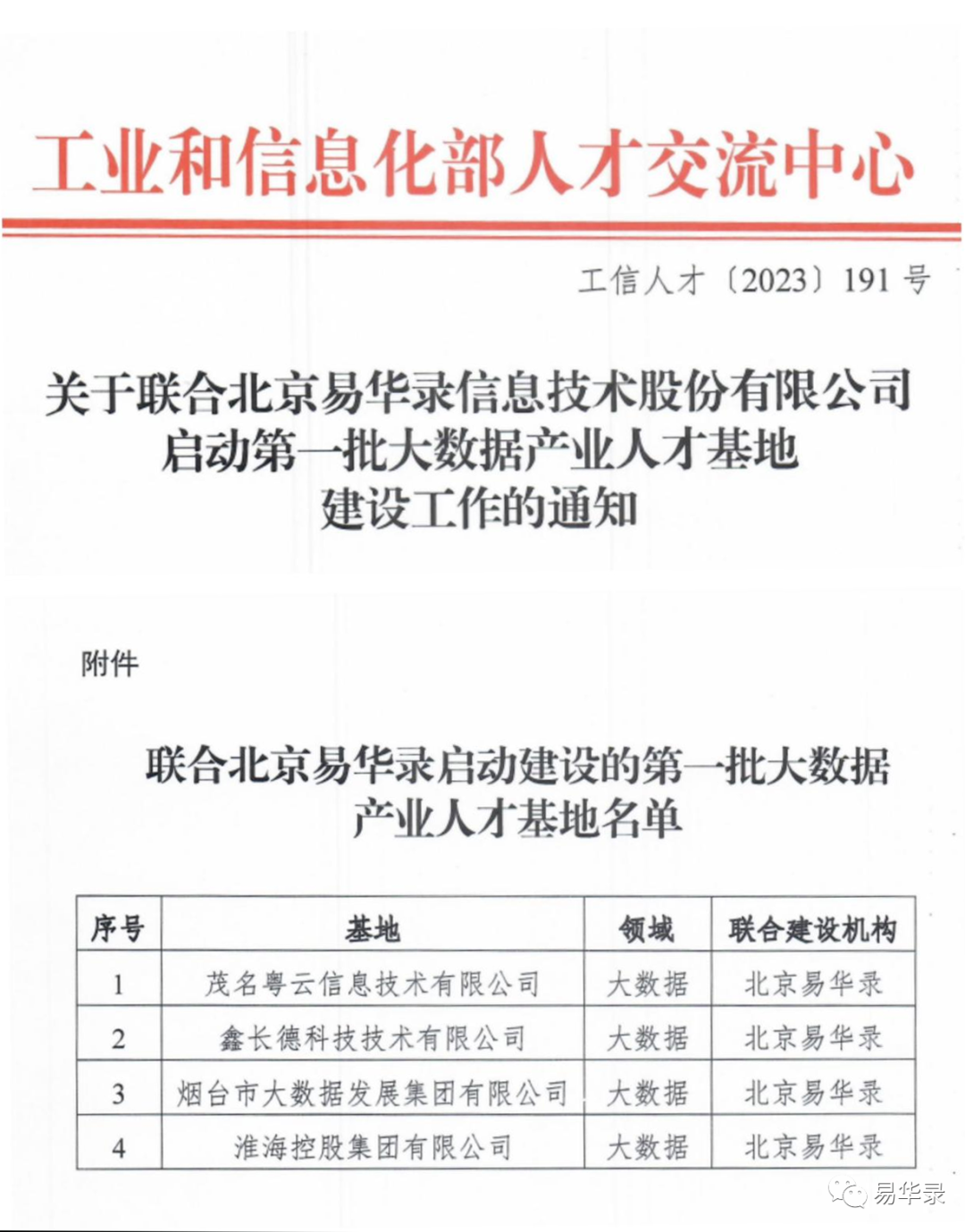
现在,工信部人才交流中心正式公示《团结北京尊龙集团有限公司启动建设的第一批大数据工业人才基地名单》,尊龙集团有限公司经由组织申报、实地考察、专家评审等系列评定事情,获批建设茂名、徐州、沈阳、烟台等4个工信部大数据人才作育基地。未来,尊龙集团有限公司将充分践行使命继续,起劲落实中共中央、国务院《数字中国建设整体结构妄想》的详细行动,通过实验高手艺人才作育工程,健全立异型、应用型人才作育机制,包管数字中国人才步队与基本实现社会主义现代化的要求相顺应,增进数字经济、人才经济、实体经济深度融合,周全施展数字人才在经济生长、工业协同中的要害作用,助力国家数字人才结构升级,赋能数字经济高质量生长。





