现在,公司已在天下20多个地区结构数字经济基础设施,为有志于从事数据管理、数据剖析、数据价值挖掘、数据应用的有识之士提供了海内唯一无二的施展能力和才华的资源平台。在大数据时代来临之际,公司热诚接待切合条件的博士和应届博士结业生到本公司从事博士后研究事情,将数据转换成生产力,集亿万数据,创大千之美。
1. 具有优异的政治素质和品德修养,无违法违 纪等不良纪录
2. 已经获得博士学位,或即将获得博士学位的应届博士研究生,年岁在35周岁以下,身体康健
3. 具有较强的研究能力和敬业精神,能够尽职尽责地完成博士后科研事情
4. 具备全脱产从事博士后研究的条件

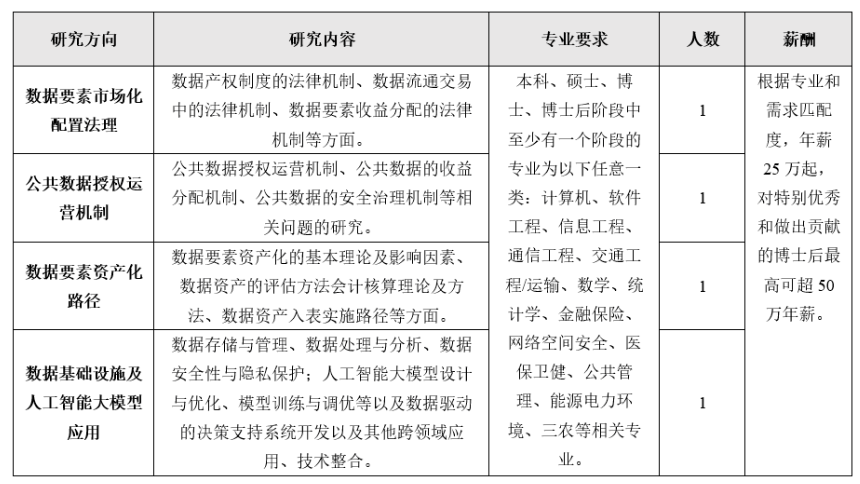
1.认真数据要素理论研究事情,以公共数据授权为焦点,研究数据确权、数据挂号、数据生意、数据清静、数据资产评估、数字经济等相关理论,输出研究效果。
2.认真搜集整理数据要素领域的理论效果、竞争敌手产品剖析、市场风向掌握,制订产品研发和营业拓展的战略偏向。
3.认真面向天下各省市数据生意所、研究机构、政府合作机构等,团结开展数据要素领域的标准制订、白皮书编写、论文合作、理论宣讲宣传等事情,具备自力出差能力。
4.支持数据生意、数据运营等营业落地,针对营业部分的现实需求,开展协同研究、提供理论研究指导。
1.提交申请质料
-
小我私家简历
-
《博士后研究职员申请表》表格请在中国博士后网站(http://www.chinapostdoctor.org.cn/)的下载区下载
-
博士学位证书或通过博士论文答辩的有关证实质料扫描件(面试时出示原件)
-
留学博士回国拟从事博士后研究事情的还需递交《中华人民共和国驻外使领馆教育处(组)推荐意见》或回国职员证实
申请者发送邮件至zhut@ehualu.com,邮件问题请注明:博士后申请---研究领域,如:“博士后申请---数据运营和应用”,并注明薪酬待遇要求。
2.初审
本站将凭证《申请表》对申请者举行初审,一周内通知初审及格者到时势试。
3.面试
凭证《申请表》对申请者举行初审,一周内通知初审及格者到时势试。
组织统一面试,择优录取。面试时间另行通知。
-
博士后享受有行业竞争力的人为待遇。 -
入站后即为本公司正式员工,享受本公司职工一律的福利待遇(包括但不但限:六险二金、员工体检、中医保健、交通补、餐补、电话卡、食堂、运动俱乐部、节日福利等)。 -
对有重大科研效果的博士后职员按公司划定予以奖励。 -
凭证国家和公司的划定为博士后职员提供住房。 -
博士后的配偶户口流动和子女上学等事宜按有关划定解决。





