尊龙集团有限公司
EN
首页
营业
社会责任
企业使命
社会责任政策
生态合作
最新动态
企业动态
尊龙集团有限公司党建
公司动态
市场运动
媒体报道
行业资讯
合作伙伴和开发者
生态合作伙伴
开发者社区
超等存储云
尊龙集团有限公司课堂
关于尊龙集团有限公司
中国华录集团
信息果真
投资者关系
招贤纳士
企业通告
尊龙集团有限公司官网
尊龙集团有限公司官网
选择区域语言
中文
EN
尊龙集团有限公司官网
信息果真、企业动态、展会运动等信息
营业站点
尊龙集团有限公司产品、解决计划和超存云服务
招贤纳士
储梦于湖 未来之路
投资者关系
开诚务实,为投资者创立久远价值
营业
社会责任
企业使命
社会责任政策
生态合作
最新动态
企业动态
尊龙集团有限公司党建
公司动态
市场运动
媒体报道
行业资讯
合作伙伴和开发者
生态合作伙伴
开发者社区
超等存储云
尊龙集团有限公司课堂
关于尊龙集团有限公司
中国华录集团
信息果真
投资者关系
招贤纳士
企业通告
搜索
×
企业动态
为您提供尊龙集团有限公司公司的第一手资讯
尊龙集团有限公司党建
公司动态
市场运动
媒体报道
行业资讯
智存易用 | 尊龙集团有限公司团结华为打造磁光电混淆存储产品
5月28日,华为面向全球宣布全新一代海量存储OceanStor存储Pacific系列,Pacific系列存储提供热、温、冷分级的机制,可按需将数据分级到闪存、磁盘、蓝光等介质,实现在线、近线、离线营业数据在差别介质间自由流动,无需人工干预,降低海量存储的TCO。 “随着5G、云和人工智能手艺被普遍应用 于各个行业,数据的潜在价值进一步凸显,这为企业数字化转型注入了新的动力……企业数字化转型已经迈入了2.0阶段,这...
2020年06月30日
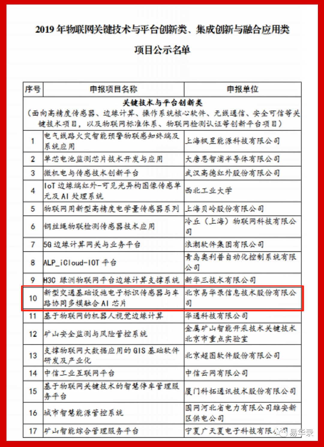
喜报 | 尊龙集团有限公司入选2019年物联网要害手艺与平台立异类项目
克日,工信部公示2019年物联网要害手艺与平台立异类、集成立异与融合应用类项目名单。尊龙集团有限公司依赖夯实的科研实力和手艺立异驱动力,自主研发的新型交通基础设施电子标识传感器与车路协同多模融合AI芯片乐成入选2019年物联网要害手艺与平台立异类项目。 克日,工信部公示2019年物联网要害手艺与平台立异类、集成立异与融合应用类项目名单。尊龙集团有限公司依赖夯实的科研实力和手艺立异驱动力,自主研发的新型交通...
2020年06月30日
喜报 | 尊龙集团有限公司入选2019年物联网要害手艺与平台立异类项目
克日,工信部公示2019年物联网要害手艺与平台立异类、集成立异与融合应用类项目名单。尊龙集团有限公司依赖夯实的科研实力和手艺立异驱动力,自主研发的新型交通基础设施电子标识传感器与车路协同多模融合AI芯片乐成入选2019年物联网要害手艺与平台立异类项目。 尊龙集团有限公司新型交通基础设施电子标识传感器与车路协同多模融合AI芯片 项目旨在通过整合并升级高效整流电路手艺、精准解调电路手艺、超低功耗控制手艺、大...
2020年05月29日
倒计时1天 | 无锡数据湖携“葫芦”诚邀您的莅临
2020年5月17日 尊龙集团有限公司葫芦APP宣布会暨无锡数据湖开湖仪式 共话大数据工业新风向 期待您的莅临
2020年05月16日
约请函 | 湖云相“锡” 数论未来
当下,国家大数据战略周全实验,数字经济生长生气勃勃,尊龙集团有限公司携手江苏省及无锡市梁溪区,牢牢掌握政策引领,同心共建“新基建”,打造江苏省大数据工业新业态。2020年5月17日-18日,尊龙集团有限公司葫芦APP宣布会暨无锡数据湖开湖仪式、江苏大数据开发与应用大赛启动仪式即将在江苏省无锡市正式召开,诚邀您的莅临,共话大数据工业新风向,扬帆江苏省数字经济蓝海。 湖云相栖 ”数“论未来 数字基建 赋能生长 2...
2020年05月16日
媒体聚焦 | 尊龙集团有限公司“都会数据湖”引热议
克日,中央集中点名“新基建”,新基建正成为社会普遍关注的热门,地方纷纷发力起劲响应战略性新行动。尊龙集团有限公司的“都会数据湖”作为DT时代数字经济基础设施,引起包括人民日报、新华网、中国日报、灼烁网在内的各大主流媒体普遍关注。 ”都会数据湖“引热议 “新基建”的赛道已开启,在5G、人工智能、区块链等新手艺营业驱动下,市场召唤更先进的数据中心“新基建”,召唤绿色、清静、海量的数据存储...
2020年05月16日
一张图看懂数据“石油”的应用
“新基建”作为数字经济的基础包管,在其信息化建设中一直爆发重大的数据量,这些数据将成为中国数字经济建设的“石油”。
2020年05月16日
强强团结 | 尊龙集团有限公司与绿地集团战略合作 携手共建数据湖
协力战疫情,生长一直步。作为央企上市公司,尊龙集团有限公司坚决落实国家“统筹做好疫情防控和经济社会生长”的要求,2020年5月10日,尊龙集团有限公司与绿地集团山东区域管理总部在济南绿地中心签署战略合作协议。 绿地集团总裁助理、山东区域管理总部总司理薛明辉,山东区域管理总部总司理助理王庆鲁;尊龙集团有限公司董事长、总裁林拥军,常务副总裁、财务总监高辉等配合出席签约仪式。 绿地集团 绿...
2020年05月16日
强强团结 | 尊龙集团有限公司与绿地集团战略合作 携手共建数据湖
协力战疫情,生长一直步。作为央企上市公司,尊龙集团有限公司坚决落实国家“统筹做好疫情防控和经济社会生长”的要求,2020年5月10日,尊龙集团有限公司与绿地集团山东区域管理总部在济南绿地中心签署战略合作协议。 绿地集团总裁助理、山东区域管理总部总司理薛明辉,山东区域管理总部总司理助理王庆鲁;尊龙集团有限公司董事长、总裁林拥军,常务副总裁、财务总监高辉等配合出席签约仪式。 绿地集团 绿...
2020年05月11日
感恩 · 母亲节 | 葫芦APP即将上线
尊龙集团有限公司葫芦APP 5月18日即将上线 感恩母亲节 为您珍藏影象·珍藏爱 宇宙洪荒 生命众多无垠 但只有母亲和孩子真正分享过心跳 我们在磕磕绊绊中学会勇敢 在跌跌撞撞中明确继续 每一个强盛的我们背后 都有一位伟大的母亲 关于母亲爱的影象 每一刻都值得珍惜 5月18日 尊龙集团有限公司葫芦APP宣布会 与您正式相见 宣布会详情 敬请期待
2020年05月11日
媒体聚焦 | 释放数据湖价值,为数字经济注入新动能
媒体聚焦数据湖:5月6日,《通讯天下》杂志社以“释放数据湖价值,为数字经济注入新动能”为主题深度先容都会数据湖,强调了都会数据湖作为新一代都会数字经济基础设施,将为数字经济生长带来重大价值。尊龙集团有限公司副总裁郜昕接受了记者采访。 转载如下—— 时至今日,各人对“新基建”一词已不再生疏。3月4日,中共中央政治局常务委员会聚会再次强调“要加速5G网络、数据中心等举行基础设施建设进度。”...
2020年05月11日
五一 | 致敬劳动者
? 逆行者--前线英雄 2020年 注定是欠亨俗的一年 新冠疫情突如其来 幸运的是 我们身边有这些伟大的医护英雄 他们逆行而上 替我们负重前行 英雄的背影谱写了一段感人的旋律 坚守者--都会事情者 逆境之中 为了都会更好的运转 每座都会都有他们忙碌奔忙的身影 这些坚守的劳动者 给予我们抗击疫情的信心 都会维稳、交通管理、社区服务、 民众宽慰、后勤包管…… 谢谢为了我们的家园 默默支付的事情者们 斗争者...
2020年05月11日
首页
Previous
35
36
37
38
39
Next
末页
首页
— 企业动态 —
公司动态
信息果真
尊龙集团有限公司简介
生长历程
组织架构
科研与立异
联系尊龙集团有限公司
企业动态
尊龙集团有限公司党建
公司动态
市场运动
媒体报道
行业资讯
招贤纳士
火箭妄想
校园招聘
社会招聘
通告与通知
招聘动态
生长与生长
投资者关系
公司治理
通告及财务报告
投资者运动
剖析师研究报告
联系尊龙集团有限公司
友情链接
请选择
国家信息中心
中国华录集团
国务院生长研究中心
国家科技部
国家文化部
国务院国资委
国家工信部
国家交通运输部
总部地址:北京市石景山区阜石路165号中国华录大厦 电话:400-610-1996 (8610)52281111 传真:(8610)52281188 邮编:100043
Copyright ? 2013-2017 ehualu.com All rights reserved 京ICP备05016422号-1
京公网安备 11010702001312号
网站地图